Business Analyst Deliverables, 8 Steps To Being An Effective Business Analyst Something New Everyday

Business Analyst Deliverables, What Does An It Business Analyst Do Career Insights

Business analyst deliverables Indeed recently is being sought by users around us, perhaps one of you. Individuals now are accustomed to using the net in gadgets to view image and video information for inspiration, and according to the name of the article I will discuss about Business Analyst Deliverables.

  • Blockchain Business Analysis Blockchain Development Company Mobile Web Application Development
  • The Role Of Business Analyst In Project Management
  • How To Become A Successful Business Analyst
  • Business Analysis Deliverables List For Software Development Projects Mobidev
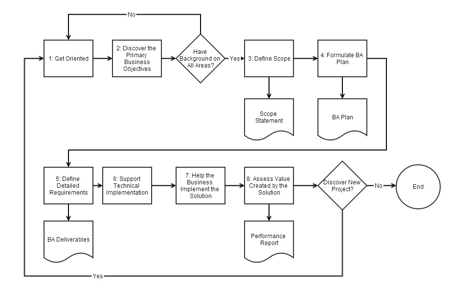
  • Tools The Meta Business Analyst
  • 9 Important Documents Created By Every Business Analyst The Business Analyst Job Description

Find, Read, And Discover Business Analyst Deliverables, Such Us:

  • Https Www Ogcio Gov Hk En Our Work Infrastructure Methodology System Development Doc Best Practices For Business Analyst Pdf
  • Business Analyst Business Analysis Canvas Roadmap To Effective Ba Excellence
  • A Comprehensive Guide To The Major Business Analyst Deliverables
  • Mapping Business Analysis Techniques To Deliverables And A Requirements Process A Business Analyst S Notebook
  • Https Encrypted Tbn0 Gstatic Com Images Q Tbn And9gcreswxby Dvfqj9jl6vc9qnbeuu6bqgb R5njhrg 6lothmw Us Usqp Cau

If you are searching for Design Salontafel Outlet you've come to the right location. We have 104 graphics about design salontafel outlet including pictures, photos, photographs, backgrounds, and much more. In such webpage, we also provide number of images out there. Such as png, jpg, animated gifs, pic art, symbol, blackandwhite, transparent, etc.

Blockchain Business Analysis Blockchain Development Company Mobile Web Application Development Design Salontafel Outlet

Https Www Ogcio Gov Hk En Our Work Infrastructure Methodology System Development Doc Best Practices For Business Analyst Pdf Design Salontafel Outlet

Software Development Lifecyle Sdlc Phases Deliverables Business Management Degree Business Management Business Process Management Design Salontafel Outlet

Easily Track The State Of Ba Documents With This Kanban Technique Design Salontafel Outlet

Project Management Project Manager And Business Analyst In Tandem For Success Design Salontafel Outlet

Thai Chuong S Blog 2017 Design Salontafel Outlet

Business Analyst Deliverables The Meta Business Analyst Design Salontafel Outlet

What Is Business Analysis Planning Monitoring Ppt Video Online Download Design Salontafel Outlet

A Comprehensive Guide To The Major Business Analyst Deliverables Design Salontafel Outlet

What Does An It Business Analyst Do Career Insights Design Salontafel Outlet

More From Design Salontafel Outlet


Incoming Search Terms:

  • The Role Of Business Analyst In Project Management Lebanon News Beirut Explosion,
  • Business Analysis Key Concepts And Deliverables Lebanon News Beirut Explosion,
  • 1 Lebanon News Beirut Explosion,
  • Business Analysis Technique Fishbone Diagrams Lebanon News Beirut Explosion,
  • 101 Business Analyst Interview Questions Answers 2020 Updated Lebanon News Beirut Explosion,
  • Business Analysis Quick Guide Tutorialspoint Lebanon News Beirut Explosion,